скупштина је где и беше оног октобра........ :roll
E pa elektricari i elektronicari da vas vidim na delu .
Posto se od 10 12 ove godine biti obavezna kratka svetla i po danu , predlazite resenja za gasenje i palenje svetala po danu . Jer mnogo vozila ima nezavisno paljenje svetala od kontakt brave . A ko zaboravi da ugasi svetla zna se sta ga ceka gurka , slepanje , kablovi ,punjaci ..... :tup :tup
A zna se i sta ceka onog ko ne upali svetla pa i po danu :hh :hh
I sad bi moja baba da je ziva rekla : " Sinko pa ko jos NORMALAN po danu pali svetlo , gasi to ! :tup :hh
Al ajd da vas vidim
скупштина је где и беше оног октобра........ :roll
tamo di je mrak maradona zato mi moramo da vozimo sa upaljenim svetlima da je nađemo ta i da se ne posudaramo jerbo nam je pao mrak na oči pa nam sad trebadu neki relejovi da nas upale kad startujemo al sa malim kašnjenjem
иди бре перо..... :hh :hh :hh
hvala na detaljnom opisu,energija,izgleda da sam ja pogresio tj.krivo te shvatio.ja imam podesavanje farova u kabini pa sam mislio da je to i nivelacija snopa(samo rucna:).xenone sam stavio pre godinu dana i za sada me nisu dirali,valjda nece ni sada posto vidim da dosta kola sa xenonima,neka cak i sa fabrickim,nemaju prskalice..........
hajde ljudi da budemo OBJEKTIVNI I UZMEMO MOJ SLUČAJ Golf2gtd ,pa da napravimo tu skalameriju sa opisima tipa(u crnoj kutiji sa osiguračima) prosto
da i mi najobičniji razumemo kako da to napravimo.
tamo di je mrak maradona zato mi moramo da vozimo sa upaljenim svetlima da je nađemo ta i da se ne posudaramo jerbo nam je pao mrak na oči pa nam sad trebadu neki relejovi da nas upale kad startujemo al sa malim kašnjenjem
Što reče onaj iz nekog video klipa: "Tuču me ovi, tuču me oni...naćisto će me poludu"
Palimo svetla ljudi!
http://www.youtube.com/watch?v=oixII-TDecA [18]
Snaga sijalica oba fara zbirno, podeljena sa 12 daje iznos potrosnje u Amperima.
Osigurac, 1.5 veci od tog broja.
Imam jedan relej 12V ali 30A. Da li bih mogao njega da stavim, iako su sijalice po 60W? Kada izracunam ovako kako si mi rekao dobijem da je potrosnja 10A, pa jel' bolje da trazim novi relej od 10A(ili neki drugi) ili moze i ovaj moj. Osigurac bih stavio od 16A.
P.S. Izvini sto dosadjujem oko ovih detalja.
moze jaci relej a ne sme slabiji.
da, taj od 30A je odgovarajuci.
постоји тема водич за ауто сијалице .треба погледати...
da li neko zna da li je sledeca tvrdnja tacna-po novom zakonu svako ko ima xenon farove(sijalice)morace da ima i prskalice za iste......????
Aj da se i ja malo umesam. Malo elektronicarske struke na forumu je dobrodoslo
. Sto se releja tice sve je receno: snaga = napon x struja pa iz toga zakljucujemo koju amperazu treba da nose kontakti releja. Naravno napon spulne treba da je 12V. Releji ciji kontakti nose vece amperaze su naravno upotrebljivi. Jednostavan tajmer sa zakasnjenjem se moze napraviti sa poznatim kolom NE555 i par pasivnih elemenata. Promena vremena zakasnjenja se vrsi odabirom kondezatora i otpornika u kolu punjenja/praznjenja. Nacrtacu semu pa cu je postaviti. E sad moje pitanje je da li se kratka svetla gase kada se upale duga ili i dalje svetle i da li to zavisi od auta do auta? Laksi slucaj pri povezivanju bi bio da kratka i dalje svetle, ali i drugi slucaj nije ne resiv. :idea:
Svetla po propisu moraju da rade naizmenično.Kad se upale duga moraju se gasiti oborena.
To je logicno, ali ispravi me ako gresim da kod npr. punta ili mercedesa rade i jedna i druga??
Neću da tvrdim, ali je moguće da je neka neispravnost bila u pitanju.Ne verujem da su tako rešili osvetljavanje puta iz prostog razloga jer su to dobri potrošači još ako bi obe sijalice bile upaljene u isto vreme, to bi bila potrošnja preko 200W ovako grubo računato na prvu loptu.Znači da bi taj strujni krug bio opterećen sa nekih 16 i više ampera.Malo mi je to mnogo.
Znam, znam i meni je to logicno... ali cini mi se da sam to vidjao pogotovo kod automobila koji imaju zasebne sijalice po faru za dugo i kratko svetlo (kod ovih sa dvopolnom sijalicom ne mozes ni videti iz daleka).
I kod Lade je situacija dosta komplikovana . Kad rade srednja sama rade , ali kad prebacis na duga svetla rade i srednja i dugacka .
Sad ste mi pustili buvu baš ću da proverim na mom autu kako rade svetla.Ima posebne sijalice za dugo i posebne za oboreno svetlo.
Mene sad mrzi silaziti, auto mi je na parkingu... a napolju je brrrrrrrrrrrr 
Na svakom automobilu posebno rade kratka i posebno dugacka svetla
kada rade dugacka svetla kratka se gase osim ako se neko igrao sa kablovima
Na nekim automobilima moze da se desi da rade i kratka i dugacka svetla ali samo kad je ablendovanje
Kad bi radila i duga i kratka svetla doslo bi povecane potrosnje struje i velikog grejanja farova i kod novijih modela farovi bi se istopili posto su od plastike
Zakljucak: kada rade duga svetla kratka ne rade i obrnuto
Na nekim automobilima moze da se desi da rade i kratka i dugacka svetla ali samo kad je ablendovanje
Koliko ja znam na SVAKOM automobilu pri blicanju ostaju upaljena kratka svetla. Pitanje je sta se desava kad se upale duga. Sve to stoji, velika struja, grejanje itd., ali ne mozemo protiv cinjenica. Evo i Tenzor potvrdjuje sa njegovom makinom, a i pogledaj malo, obrati paznju ima nekih modela kojima gore i kratka i duga u voznji. :unsure
vaskee u pravu si proverio sam.Na Renaultu je tako rešeno kad upalim duga svetla rade i oborena i dalje.Niko nije babrao oko instalacije.Tako su Francuzi namstili.Sijalice su zasebne, kao i farovi.
I kod mene je isto sve sijalice su posebne i rade u isto vreme.
Pozdrav
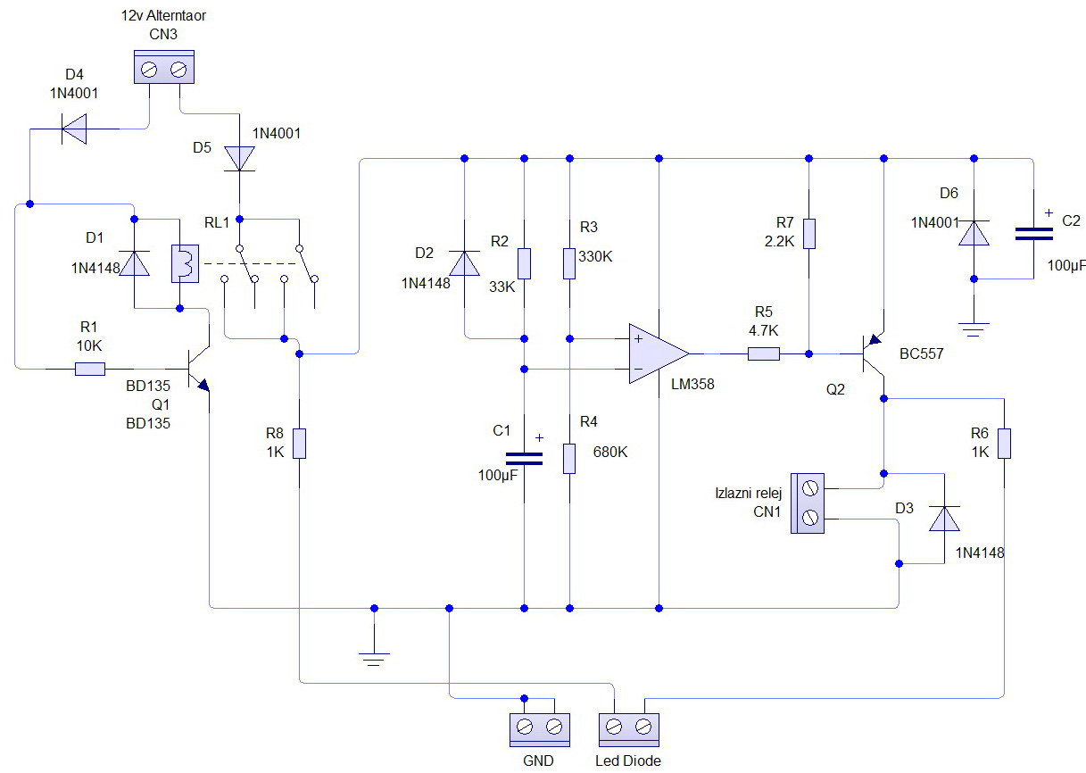
Evo drugari, neprovereno, ali trebalo bi da radi posao... Nisam imao ranije vremena za crtkanje, ali nikad nije kasno pogotovo ako ce da cuva pare u dzepu
.Ako nesto ne bude jasno pitajte.
P.S. Umesto BD-a moze i neki npn manje snage..., a umesto releja jos jedan tranz. da pobudjuje spulnu postojeceg releja za kratka svetla.
Znači pritisak ulja u motoru komanduje paljenjem i gašenjem svatla na automobilu.Tek kad se postigne pritisak baza prvog tranzistora dobija napon i ceo sklop proradi.
Ne! Kada je motor ugasen, davac je kratko spojen tako da je napon na bazi visok i tranz. vodi. Tada ostali sklop ne radi (ne rade svetla). Kad se auto upali, pritisak ulja prekida kolo(gasi ti se lampica za pritisak na tabli), baza je spojena na masu, tranz ne vodi, tako da imamo napon na kolektoru...........=> svetla se pale posle 11s (menja se vrednostima otpornika R2 i kond. C2)
t= 1.1 x R2 x C2
Lukavo rešenje.
Hvala, hvala... 
A sto je jos dobro, ne zavisi od toga da li ti je prekidac za kratka svetla ukljucen ili iskljucen...
Links:
[1] http://www.samsvojmajstor.com/portal/sites/default/files/automatska_20svetla.jpg
[2] http://www.samsvojmajstor.com/portal/forums/uradi-sam/popravka-automobila/svetla-od-10122009?page=1#comment-319546
[3] http://www.samsvojmajstor.com/portal/users/energija
[4] http://www.samsvojmajstor.com/portal/forums/uradi-sam/popravka-automobila/svetla-od-10122009?page=1#comment-319547
[5] http://www.samsvojmajstor.com/portal/users/maradona
[6] http://www.samsvojmajstor.com/portal/forums/uradi-sam/popravka-automobila/svetla-od-10122009?page=1#comment-319548
[7] http://www.samsvojmajstor.com/portal/users/peradetlic
[8] http://peradetlic.hupont.hu/
[9] http://kreativnost.4umer.com/
[10] http://www.samsvojmajstor.com/portal/forums/uradi-sam/popravka-automobila/svetla-od-10122009?page=1#comment-319549
[11] http://www.samsvojmajstor.com/portal/forums/uradi-sam/popravka-automobila/svetla-od-10122009?page=1#comment-319550
[12] http://www.samsvojmajstor.com/portal/users/zamisljen
[13] http://www.podsvojostreho.net/adserver/www/delivery/ck.php?n=a9b20567&cb=12354551126612312
[14] http://www.samsvojmajstor.com/portal/forums/uradi-sam/popravka-automobila/svetla-od-10122009?page=1#comment-319551
[15] http://www.samsvojmajstor.com/portal/users/lazarcamac
[16] http://www.samsvojmajstor.com/portal/forums/uradi-sam/popravka-automobila/svetla-od-10122009?page=1#comment-319552
[17] http://www.samsvojmajstor.com/portal/users/nakamura
[18] http://www.youtube.com/watch?v=oixII-TDecA
[19] http://www.samsvojmajstor.com/portal/forums/uradi-sam/popravka-automobila/svetla-od-10122009?page=1#comment-319553
[20] http://www.samsvojmajstor.com/portal/users/pedjas
[21] http://www.samsvojmajstor.com/portal/forums/uradi-sam/popravka-automobila/svetla-od-10122009?page=1#comment-319554
[22] http://www.samsvojmajstor.com/portal/forums/uradi-sam/popravka-automobila/svetla-od-10122009?page=1#comment-319555
[23] http://www.samsvojmajstor.com/portal/forums/uradi-sam/popravka-automobila/svetla-od-10122009?page=1#comment-319556
[24] http://www.samsvojmajstor.com/portal/forums/uradi-sam/popravka-automobila/svetla-od-10122009?page=1#comment-319557
[25] http://www.samsvojmajstor.com/portal/users/vaskee
[26] http://www.samsvojmajstor.com/portal/forums/uradi-sam/popravka-automobila/svetla-od-10122009?page=1#comment-319558
[27] http://www.samsvojmajstor.com/portal/users/zvukoljub
[28] http://www.samsvojmajstor.com/portal/forums/uradi-sam/popravka-automobila/svetla-od-10122009?page=1#comment-319559
[29] http://www.samsvojmajstor.com/portal/forums/uradi-sam/popravka-automobila/svetla-od-10122009?page=1#comment-319560
[30] http://www.samsvojmajstor.com/portal/forums/uradi-sam/popravka-automobila/svetla-od-10122009?page=1#comment-319561
[31] http://www.samsvojmajstor.com/portal/forums/uradi-sam/popravka-automobila/svetla-od-10122009?page=1#comment-319562
[32] http://www.samsvojmajstor.com/portal/users/tenzor
[33] https://www.facebook.com/tenzor1/
[34] https://tenzorisanje.wordpress.com/
[35] https://www.youtube.com/channel/UCHEOtDmyQYSMVXVjjyVsWkw
[36] http://www.samsvojmajstor.com/portal/forums/uradi-sam/popravka-automobila/svetla-od-10122009?page=1#comment-319563
[37] http://www.samsvojmajstor.com/portal/forums/uradi-sam/popravka-automobila/svetla-od-10122009?page=1#comment-319564
[38] http://www.samsvojmajstor.com/portal/forums/uradi-sam/popravka-automobila/svetla-od-10122009?page=1#comment-319565
[39] http://www.samsvojmajstor.com/portal/users/clockworkorange
[40] http://www.samsvojmajstor.com/portal/forums/uradi-sam/popravka-automobila/svetla-od-10122009?page=1#comment-319566
[41] http://www.samsvojmajstor.com/portal/forums/uradi-sam/popravka-automobila/svetla-od-10122009?page=1#comment-319567
[42] http://www.samsvojmajstor.com/portal/forums/uradi-sam/popravka-automobila/svetla-od-10122009?page=1#comment-319568
[43] http://www.samsvojmajstor.com/portal/users/bane
[44] http://www.samsvojmajstor.com/portal/forums/uradi-sam/popravka-automobila/svetla-od-10122009?page=1#comment-319569
[45] http://www.samsvojmajstor.com/portal/forums/uradi-sam/popravka-automobila/svetla-od-10122009?page=1#comment-319570
[46] http://www.samsvojmajstor.com/portal/forums/uradi-sam/popravka-automobila/svetla-od-10122009?page=1#comment-319571
[47] http://www.samsvojmajstor.com/portal/forums/uradi-sam/popravka-automobila/svetla-od-10122009?page=1#comment-319572
[48] http://www.samsvojmajstor.com/portal/forums/uradi-sam/popravka-automobila/svetla-od-10122009?page=1#comment-319573
[49] http://www.samsvojmajstor.com/portal/forums/uradi-sam/popravka-automobila/svetla-od-10122009?page=1#comment-319574
[50] http://www.samsvojmajstor.com/portal/forums/uradi-sam/popravka-automobila/svetla-od-10122009?page=1#comment-319575
[51] http://www.samsvojmajstor.com/portal/print/forums/uradi-sam/popravka-automobila/svetla-od-10122009
[52] http://www.samsvojmajstor.com/portal/print/forums/uradi-sam/popravka-automobila/svetla-od-10122009?page=2
[53] http://www.samsvojmajstor.com/portal/forums/uradi-sam/popravka-automobila
automatska nivelacija.
jako je cudno da auto ima automatski nivelaciju a nema sistem pranja farova, posto se to po pravilu ugradjuje u paru.
automatska nivelacija ima senzore, kompjuter i servo motore i radi uvek, i nema nikakve komande, dugmeta ili slicno u kabini niti ima uticaja od strane vozaca.
I onda krenes da vozis i svakih 100metara se zaustavljas i parkiras van puta da bi obrisao projektore farova :nono
Prskalice se automatski koriste svaki put kada su upaljeni farovi i koriste brisaci/ prskalica soferke.
Ako se nema tecnost za pranje sistem HID osvetljenja postaje neispravan i cak opasan po bezbednost jer znacajno raste rizik od prljanja, nekontrolisanog prelamanja svetla tokom projekcije a zbog intenziteta izazivanja slepila kod ostalih ucesnika u saobracaju.
I posledicno znacajno uvecanje rizika saobracajne nezgode.
Za obican far koji koristi sijalicu sa zarnom niti sistem pranja nije obavezan jer je optika koja upravlja snopom svetlosti unutara fara, tj iza stakla i na nju nema uticaja prljavstina spolja.
Kod projektora je i najmanja truncica prasine jako izrazenog dejstva.
Takodje rucna nivelacija iz kabine je neupotrebljiva za HID svetla.